淮南市人民政府
加入收藏
网站首页
信息公开
工作资讯
安全监管
政策法规
党建工作
应急管理
政民互动
网上服务
工作动态
县区快讯
要闻转载
安委会文件
应急局文件
政策法规
政策解读
事故处理
典型案例
安全生产形势
煤矿安全生产重要文件宣贯专栏
安全生产治本攻坚三年行动
党建工作
应急管理
安全宣传
您当前所在的位置:
首页
>
双公示专栏
>
行政处罚
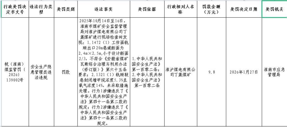
2026年1月27日行政处罚公示
发布日期:2026-01-27 08:49
来源: 市应急管理局(市煤矿安全监督管理局)
阅读次数:
字体:[
大
中
小
]
背景颜色:
打印
关闭
分享到: